【2026賺息攻略】20萬資金點部署?各大銀行戶口存款優惠 vs 證券迎新優惠 | 開戶送NVIDIA股票高達10萬獎賞 | 信貸366理財學堂
踏入2026年第二季,銀行加息戰再度升溫,同時證券行亦出高額股票獎賞搶新客。對於手揸約20萬資金嘅投資者嚟講,究竟應該揀銀行嘅穩陣定期,定係「擸」盡證券行開戶獎賞?本文一次過同你拆解滙豐、恒生、星展嘅最新定存息率,對比微牛證券 (Webull)嘅NVDA股票獎賞,幫你計清條數,搵出最啱自己嘅增值方案!

一、【港元定存篇】三大銀行短息對決
對於保守型投資者,港元定期依然係資金避險首選。目前市面上3個月期港元定存普遍喺2.20%水平,適合短期資金停泊。
(一)恒生銀行:分層利率最清晰
恒生為唔同客戶群提供差異化利率,3個月港元特惠年利率2.0%,起存額只需10,000港元。無論係「優越私人理財」、「優越理財」定係「優進理財」客戶,只要經網上理財開立,都可以享呢個優惠。如果揀6個月期,網上年利率就係1.90%。

圖源:恒生銀行官網
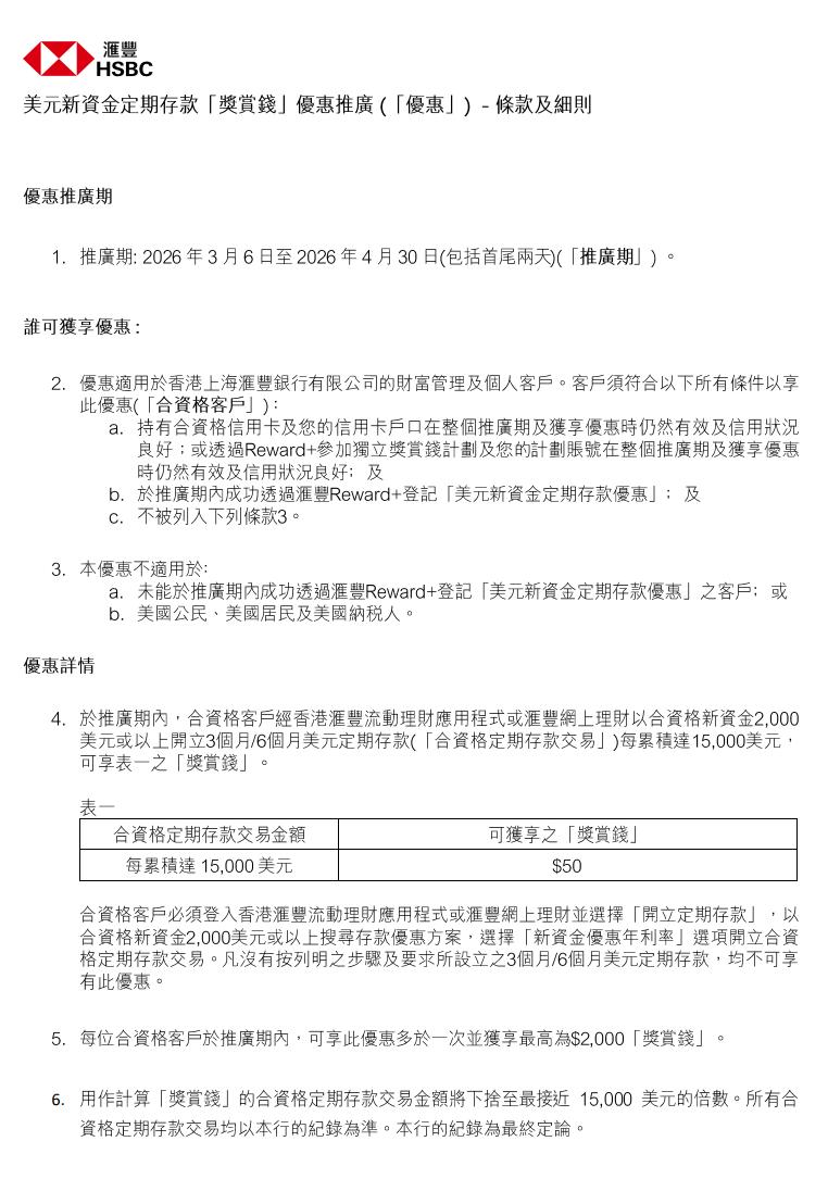
(二)滙豐銀行:門檻低選擇多
滙豐嘅網上定存優惠同樣吸引,最低1萬港元就可以入場。3個月期年利率2.20%,6個月期2.00%。卓越理財尊尚、卓越理財同滙豐One客戶都享有以上利率,透明度高,適合滙豐現有客戶。

圖源:滙豐銀行官網
(三)星展銀行:全天候靈活操作
星展主打24x7網上開立定存,支援多達7種貨幣,方便需要靈活轉換外幣嘅投資者。雖然佢標榜特惠年利率高達3.30%,但主要係涉及外幣兌換優惠,港元定存實際利率要睇網上最終顯示為準。

圖源:星展銀行官網
二、【美元定存篇】3個月期突破3.30%
美元利率走勢未明朗,銀行紛紛以較高息嘅短期定存吸客,3個月期成為兵家必爭之地。
(一)恒生銀行奪冠:3.30%領先市場
恒生「優越私人理財」同「優越理財」客戶經網上開立3個月期美元定存,可以享3.30%特優年利率,起存額只需2,000美元,係目前市場上最吸引嘅選擇。「優進理財」同綜合戶口客戶則可享3.20%,同樣好有競爭力。

圖源:恒生銀行官網
(二)滙豐銀行:雙重獎賞夠吸引
滙豐嘅美元定存優惠推廣期到4月30日,3個月期利率3.20%,6個月同12個月期分別係3.10%同3.00%。除咗利息回報,符合資格者最高可以拎到2,000港元「獎賞錢」,對於滙豐現有客戶嚟講,實際回報可能更高。

(三)星展銀行:外匯兌換優惠
星展嘅推廣重點係兌換指定貨幣同一星期定存優惠,適合成日操作外匯嘅投資者。如果追求純粹嘅美元定存,恒生同滙豐嘅固定利率會係更穩陣嘅選擇。
三、【進階玩法】微牛證券(Webull)開戶送NVDA股票
如果你覺得定存利息回報太慢,願意承受少少市場風險換取更高潛在回報,證券行嘅開戶獎賞絕對值得留意。特別係近期AI概念火熱,龍頭股NVIDIA(NVDA)走勢強勁,微牛證券正舉辦開戶活動,獎賞同淨存入資產掛鈎:

💰 獎賞級別一:小試牛刀
-
條件:存入1萬至8萬港元,Keep住資產45日唔拎走
-
獎賞:價值約400港元嘅NVDA股票
-
回報率:相當於額外賺咗比定存高幾倍嘅回報
💰 獎賞級別二:進階投資
-
條件:存入8萬至20萬港元,同樣留存45日
-
獎賞:價值約1,600港元嘅NVDA股票
-
適合對象:手揸10幾萬資金,想博更高回報嘅投資者
💰 獎賞級別三:重注出擊
-
條件:存入20萬港元或以上,鎖定總值高達10萬港元嘅NVDA股票獎賞(按首45日淨入資金嘅2%計算)
-
發放方式:要分12期發放,須喺長達360日嘅留存期內Keep住資產淨值唔低過0
-
適合對象:打算長揸、或者會喺微牛平台買賣環球股票嘅中長線投資者

四、【實戰分析】20萬資金點擺最著數?
假設你手揸20萬港元,以下三個方案幫你計清條數:
方案一:全部擺銀行定期(穩健型)
-
選擇:恒生銀行3個月美元定存3.30%
-
3個月利息:20萬港元兌換約25,600美元,3個月利息約211美元(約1,645港元)
-
全年預估回報:約6,580港元(假設續期利率不變)
-
優點:保本、零風險、資金靈活
-
缺點:回報有限,追唔上通脹
方案二:全部擺微牛證券開戶(進取型)
-
選擇:存入20萬港元,符合獎賞級別三
-
即時鎖定獎賞:20萬 x 2% = 4,000港元等值NVDA股票(分12期發放)
-
全年潛在回報:4,000港元股票 + 股價升值潛力
-
優點:潛在回報遠超定存,捕捉AI股增長
-
缺點:要hold住一年,股價可升可跌,獎賞要分期解鎖
方案三:分散投資(平衡型)
-
分配:10萬銀行定存 + 10萬微牛開戶
-
銀行部分:3個月美元定存3.30%,利息約822港元
-
微牛部分:存入10萬港元,符合獎賞級別二(約1,600港元NVDA股票)
-
全年預估回報:銀行利息約3,288港元 + 股票獎賞1,600港元 = 約4,888港元(未計股價變動)
-
優點:平衡風險同回報,同時賺盡兩邊優惠
-
缺點:資金分散,要同時管理兩個戶口
溫馨提示:銀行利率同證券行優惠條款可能會隨時改動,具體以機構官網最新公佈為準。開戶同定存前記得睇清楚相關條款細則,投資涉及風險,量力而為最緊要。
五、【最強部署】賺盡兩邊息
對於大多數投資者嚟講,方案三嘅分散投資係最穩陣嘅選擇。將20萬資金分拆,一半擺銀行穩賺3.30%利息,一半擺證券行拎股票獎賞,既可以鎖定基本回報,又可以捕捉NVDA嘅潛在升幅,真正做到「進可攻、退可守」。
無論你想搵定存定係搵低息私人貸款增加本金,信貸366 都有最全面嘅比較。投資要快,周轉要準,即刻睇埋我哋嘅最新貸款方案!
免責聲明:投資涉及風險,證券價格可升可跌。以上內容僅供參考,不構成任何投資建議。定存息率及開戶優惠以銀行及證券行最終公佈為準。
忠告:借錢梗要還,咪俾錢中介。
信貸366有限公司
CREDIT THREE SIX SIX LIMITED
放債人牌照號碼:1414/2025
Room C 10/F, Full Win Commercial Centre, 573 Nathan Road, Mong Kok, Kowloon
查詢及投訴熱線:2523 2366
申請貸款





